BACKGROUND. Fanconi Anemia (FA) is a rare disease characterized by congenital abnormalities, bone marrow failure and cancer susceptibility. The pivotal role of the FA pathway is DNA interstrand crosslink (ICL) repair, where FANCD2-FANCI complex monoubiquitination is the key regulatory step. Recent studies have linked defects in the FA pathway to R-loop metabolism and implicated R-loops as an endogenous source of genomic instability that contributes to the FA phenotype, although the mechanism remains elusive. Splicing factors, such as SRSF1 (ASF/SF2), have also been linked to R loops, cancer, and myelodysplastic syndrome (MDS), so we hypothesized a link between SRSF1 and FA.
METHODS. Cells: FA-D2 mutant (PD20) and corrected (D2), HeLa. siRNA transfections were used to reduce SRSF1 and FANCD2 protein levels. Survival assays were performed to determine cell sensitivity to DNA damaging agents. In vitro immunoprecipitation was performed using SRSF1 purified from bacteria and FANCD2-FANCI purified from insect cells. R-loops were studied using the Damage At RNA Transcription (DART) assay and S9.6 immunofluorescence.
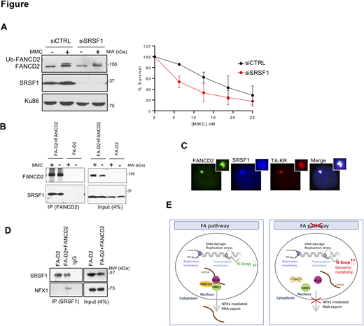
RESULTS. In order to study the involvement of splicing factors in the FA pathway, we knocked down SRSF1 by using siRNA. SRSF1 knockdown lead to impaired FANCD2 monoubiquitination after DNA damage as well as diminished cell survival, thus creating a FA-like phenotype (A). In addition, immunoprecipitation in cells (B) and in vitro showed direct interaction between FANCD2 and SRSF1. We found that double FANCD2+SRSF1 knockdown led to increased R-loops compared to FANCD2/SRSF1 single knockdown visualized by S9.6 immunofluorescence. In addition, DART assay revealed colocalization of SRSF1 and FANCD2 with R-loops in highly transcribed genomic sites, known to be R-loop hotspots (C). Finally, we found that SRSF1 interacts with the mRNA export factor NFX1 in a FANCD2-dependent fashion (D) through RNA, suggesting that they could cooperate in the prevention of R-loop formation by exporting accumulated RNA in the nucleus.
CONCLUSION. Our findings suggest a novel non-canonical mechanism of FANCD2 via regulation of SRSF1 in R-loop prevention via facilitation of mRNA export, thus preventing genomic instability (E).
CLINICAL APPLICABILITY. These results will reveal a novel mechanism for a non-canonical role of the FA pathway in prevention of genomic instability and will shed light upon the most basic cellular processes of the FA pathway, which is germane for delineating more generalized mechanisms of oncogenesis and genome maintenance. As accumulation of R-loops is associated with FA, we propose that R-loops and R-loop processing proteins (such as SRSF1) offer new avenues as relevant therapeutic targets not only for FA but also for multiple cancers.
No relevant conflicts of interest to declare.
Author notes
Asterisk with author names denotes non-ASH members.
